Tin tức mới nhất
Vì sao khi chưa có nhạc thì echo nghe rõ, có nhạc thì echo nghe ít đi?
hướng dẫn chi tiết cách chỉnh echo chuẩn trên amply karaoke gia đình
set up một hệ thống loa sân khấu nhỏ (phù hợp hội trường, sự kiện, phòng hội thảo vừa và nhỏ)
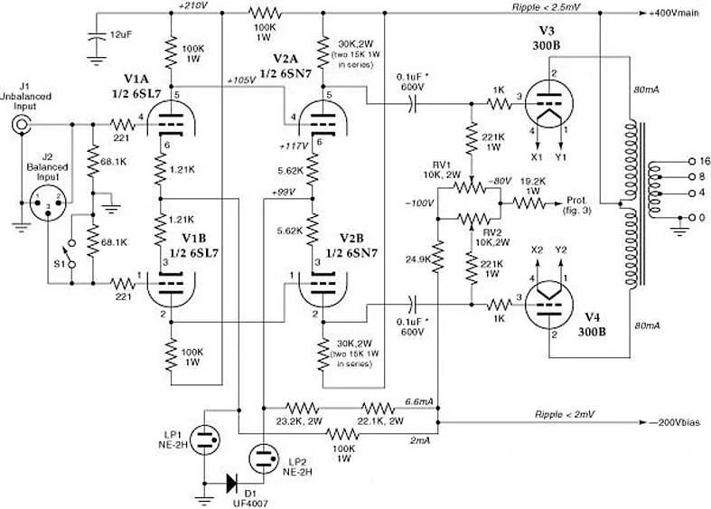
Bản vẽ chi tiết design 811 Single end

-large.webp)















